bevitor·伟德国际官方网站 - 始于1946源于英国
·集团主站
·数字校园
·网上服务平台
首页
关于我们
公司沿革
公司领导
团队建设
教授 副教授
讲师
企业导师
外籍教师
专业设置
国际汉语
国际交流
通知公告
出国交流
来华留学
国际交流管理文件
人才招聘
员工工作
党团建设
教学科研
教学管理文件
教学科研动态
教研统计
当前位置:
首页
>>
资讯中心
>>
通知公告
>>
正文
bevitor伟德2023届(2020级)毕业生顶岗实习安排
来源:
bevitor伟德
日期:
2022年06月09日 08:19
点击:
属于:
通知公告
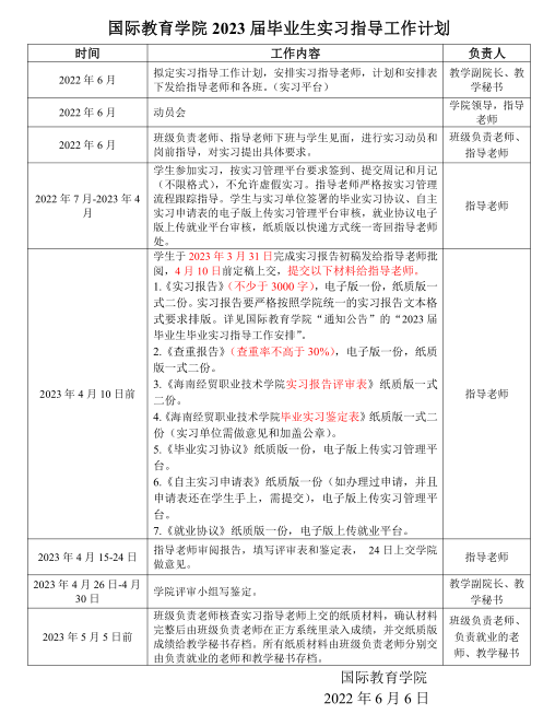
为做好bevitor伟德2023届毕业生(2020级)顶岗实习,特制定此安排。具体详情如图及附件。
bevitor伟德2023届毕业生(2020级)毕业顶岗实习安排.zip
上一:
推广普通话--国际中文教育中文水平等级标准
下一:
关于教材费退费的通知
友情链接
+
Copyright © bevitor·伟德国际官方网站 - 始于1946源于英国 版权所有
琼ICP备10200870号-1
地址:海南省海口市美兰区桂林洋高校区 邮编:571127