bevitor·伟德国际官方网站 - 始于1946源于英国
·集团主站
·数字校园
·网上服务平台
首页
关于我们
公司沿革
公司领导
团队建设
教授 副教授
讲师
企业导师
外籍教师
专业设置
国际汉语
国际交流
通知公告
出国交流
来华留学
国际交流管理文件
人才招聘
员工工作
党团建设
教学科研
教学管理文件
教学科研动态
教研统计
当前位置:
首页
>>
资讯中心
>>
通知公告
>>
正文
bevitor伟德2021届毕业生(2018级)顶岗实习工作安排
来源:
bevitor伟德
日期:
2020年06月09日 16:55
点击:
属于:
通知公告
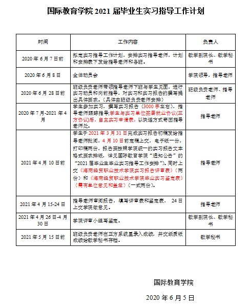
为做好bevitor伟德2021届毕业生(2018级)顶岗实习,特制定此安排。具体详情如图及附件。
bevitor伟德2021届毕业生(2018级)顶岗实习安排.zip
上一:
关于第十二届高校辅导员年度人物推荐名单的公示
下一:
bevitor伟德2020届优秀毕业生、优秀毕业生干部名单公示
友情链接
+
Copyright © bevitor·伟德国际官方网站 - 始于1946源于英国 版权所有
琼ICP备10200870号-1
地址:海南省海口市美兰区桂林洋高校区 邮编:571127